海天教育欢迎您!
网址导航
海天考研
海天网校
专业硕士
海天考研网
青岛
飞跃计划
历年真题
海天网校
17362248555
海天动态
研招信息
公共课
专业课
专业硕士
海天师资
免费试听
直播课程
全国分校
关于海天
您当前位置:
首页
考研信息
招生简章
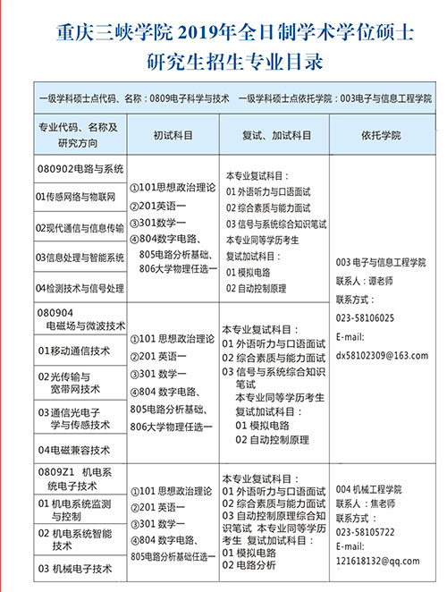
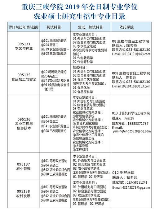
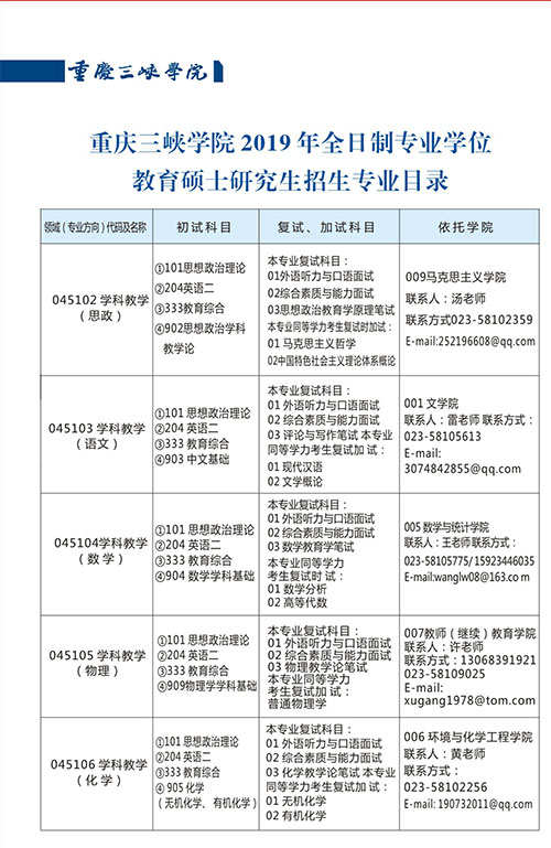
2019年重庆三峡学院硕士研究生招生简章
2018/7/19 9:52:34
来源: 网络
分享:
热点聚焦
考研全程规划
怎么复习考研
十三大学科门类
考研热门专业
复试调剂
上一篇:
上海理工大学2019年MBA招生简章
下一篇:
2019年中科院上海硅酸盐研究所考研招生简章
热门推荐
2025考研网络课程免费试听
考研复习七阶六步教学体系
飞跃计划为考研保驾护航
考研院校怎么选择?自主划线是怎么回事?
考研热门专业解析:工商管理MBA
2025考研海天寒假特训营火热招生中!
活动专题
辅导课程
1
2026考研数学全程培优班网络课
2
2026考研飞跃计划政治全程班
3
2026考研全科全程加强班(政英数)…
4
2026考研飞跃计划199管综全程班
精彩视频
考研数学-高等数学…
考研政治-毛中特精…
考研英语-阅读理解精讲
法硕考研-刑法学精讲
199管理类联考-数学精讲
晨读万人大课堂
猜你喜欢