山东大学2021考研自命题科目353《卫生综合》考试大纲
21考研大纲已经公布,海天考研网第一时间拿到考研大纲书籍,并且海天名师团队也为大家进行了各科目考研大纲的深度解析。考生们要掌握新旧大纲之间的变化,及时调整复习计划,掌握知识点内容,提高复习效果。
点击查看:2021考研专业课大纲原文及解析汇总
353卫生综合考试大纲
第一部分 流行病学
一、考试目的:
全面考察考生对流行病学基本原理、知识和技能的掌握程度。
二、考试内容:
(一)基础知识:流行病学的定义;流行病学定义的诠释;流行病学的应用;流行病学的原理;流行病学特征;流行病学与其他学科的关系;流行病学发展简史;流行病学发展前景展望。
(二) 疾病的分布:疾病分布的概念;疾病频率测量指标;疾病流行强度;横断面分析及出生队列分析;疾病的时间分布;地方性疾病。疾病三间分布的特征及影响因素;疾病三间分布的综合描述及移民流行病学。
(三)描述性研究:描述性研究的概念。现况研究的概念、目的及种类;现况研究的设计与实施;现况研究中常见的偏倚及其控制;现况研究的优缺点。生态学研究的定义、生态学研究的方法。生态学研究的应用及局限性。
(四)队列研究:队列研究的概念及基本原理;队列研究的目的、类型及设计与实施;队列研究数据资料的统计分析;队列研究中的偏倚及其控制;队列研究的优点与局限性。选择队列研究方法的指征。
(五)病例对照研究:病例对照研究的概念及基本原理;病例对照研究的类型;病例对照研究的实施、数据资料的整理与分析;病例对照研究中的偏倚及控制;病例对照研究方法的优点及局限性。实施病例对照研究应考虑的问题。病例对照研究的实例。
(六)实验流行病学:实验流行病学的定义、特点及设计与实施;实验流行病学资料的收集和分析。实验流行病学的概述。临床试验、现场试验及社区试验的特点。实验流行病学的优缺点。实验流行病学应注意的问题。
(七)筛检:筛检的定义与应用;筛检的分类和目的;筛检试验的评价方法及指标。筛检效果的评价;筛检的常见偏倚及控制。
(八)偏倚及其控制:研究的真实性及结果的变异;偏倚的定义、分类、测量及控制。
(九)病因与因果推断:流行病学病因的定义;充分病因和必要病因;因果推断的逻辑方法;因果关联的推断标准。统计学关联到因果关联。病因模型;因果联接方式。
(十)疾病预防策略与措施:疾病预防策略与措施的概念及区别;疾病的三级预防;疾病监测的定义、种类、相关概念及用途;疾病监测的工作内容及方法。监测组织和监测系统。在宏观水平制定预防控制的策略;全球卫生策略和初级卫生保健。疾病监测的历史和发展。
(十一)传染病流行病学:传染病发生与传播的基本条件;流行过程的生物学基础;疫源地及流行过程;影响流行过程的因素;传染病的预防与控制;计划免疫和免疫程序;扩大免疫规划;预防接种;预防与控制传染病的策略;计划免疫监测与评价。新发传染病的特点及控制措施。
(十二) 突发公共卫生事件流行病学:突发公共卫生事件的定义、特征及主要类型;突发公共卫生事件流行病学调查的方法与步骤;突发公共卫生事件的应急准备及处理。
(十三)分子流行病学:分子流行病学的概念及研究内容;分子流行病学的主要研究方法及实验室检测技术;分子流行病学的应用。
(十四)遗传流行病学:遗传流行病学的概念及研究方法。疾病病因中遗传与环境的相对意义;遗传流行病学的研究对象与范围。遗传性疾病的预防。
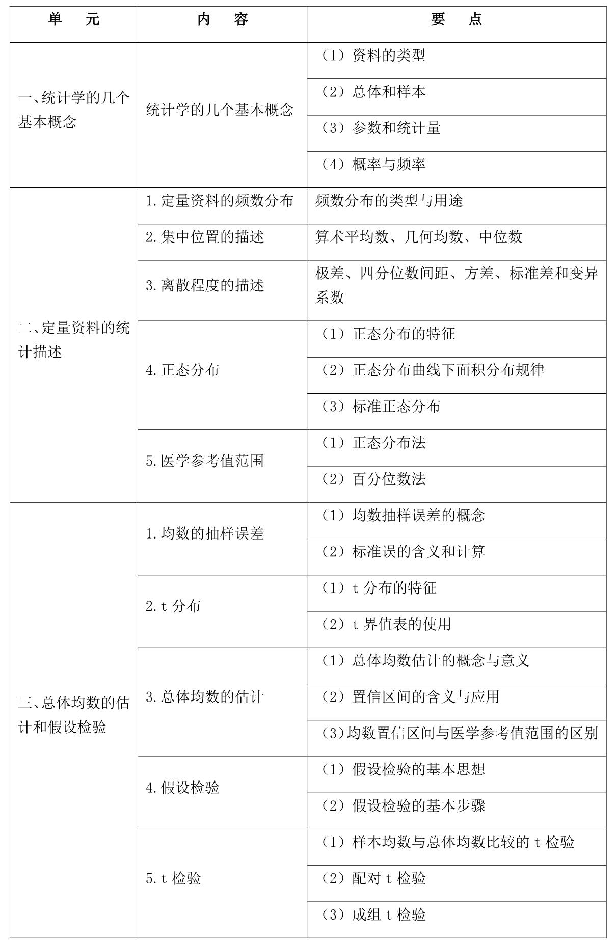
第二部分 卫生统计学
一、考试目的:
掌握卫生统计学所涉及的主要概念、理论、方法,能够运用统计学理论和方法解决卫生实践中的实际问题
考试内容




第三部分 环境卫生学
一、考试目的
环境卫生学是研究自然环境和生活环境与人群健康关系的科学。它既是预防医学的一个重要分支学科,又是环境科学的重要组成部分,因而可以说,环境卫生学是由预防医学与环境科学相互结合的产物。环境卫生学是以人类及其周围的环境为研究对象。阐明人类赖以生存的环境对人体健康的影响及人体对环境的作用产生的反应(即环境一机体相互作用),这是环境卫生学的基本任务。
环境卫生学的研究内容包括大气卫生、水体卫生、饮用水卫生、土壤卫生、住宅与公共场所卫生、城乡规划卫生、环境质量评价和家用化学品卫生等。
二、考试题型:名词解释、问答题、论述题。
三、考试内容
(一)基础知识
1、掌握环境卫生学的定义、研究对象及研究内容;
2、重点掌握环境、原生环境、次生环境、一次污染物、二次污染物、二次污染的概念;
3、了解环境卫生学的发展简史及环境卫生工作的主要成就。今后我国环境卫生工作的主要任务。
(二)环境与健康的关系
1、掌握人类健康与疾病的生态学基础;掌握环境因素对人体健康影响的主要类型、作用特征及作用机理;掌握环境与健康关系的研究方法的辩证统一关系;
2、掌握名词:生态系统、生态平衡、食物链、生物放大作用、环境污染、剂量-反应关系、剂量-效应关系、生物标志物。了解全球性环境问题及其对人类健康的影响。
3、掌握环境有害因素对机体作用的一般特征;
4、重点掌握环境污染对健康的不同影响以及环境与健康关系的研究方法以及健康危险度评价。
(三)大气卫生
1、掌握大气污染的概念,大气污染的来源及污染物的转归、主要的大气污染物;
2、重点掌握影响大气中污染物浓度的因素,大气污染、主要污染物对人群健康的影响;
3、了解大气污染对健康影响的调查和监测方法,大气卫生防护措施;
4、掌握名词:总悬浮颗粒物、可吸入颗粒物、有效排出高度、大气温度垂直递减率、自净、光化学型烟雾、慢性阻塞性肺疾患、温室效应、酸雨、基准、标准。
(四)水体卫生
1、了解水资源的种类及其卫生意义、水质性状及评价指标;
2、掌握绍水体的污染、自净及水体污染的危害。
3、了解污水处理的方法、原理及原则。
4、掌握水体污染的卫生调查、监测,水体的卫生监督。
5、掌握名词:水的浑浊度、总固体、硬度、溶解氧、化学耗氧量、生化需氧量、总有机碳、总需氧量、细菌总数、大肠菌群、粪大肠菌群、水体污染、水体富营养化、水体自净、生物富集作用、生物放大作用、公害病
(五)饮用水卫生
重点掌握饮用水与疾病的发生原因及其防治要求,饮用水氯化消毒的方法与影响因素;
熟悉生活饮用水水质标准,分散式给水、集中式给水的卫生要求。
熟悉涉水产品的卫生毒理学评价程序。
了解生活用水质标准,水质处理的有关问题,涉水产品的有关问题
掌握名词:介水传染病、氯化消毒副产物、有机前体物、水的硬度、混凝沉淀、过滤氯化消毒、余氯。
(六)土壤卫生
1、了解土壤的卫生学意义及卫生特征;
2、掌握土壤的污染与自净;
3、重点掌握土壤污染对健康的影响,以及土壤的卫生防护。
4、掌握名词:土壤孔隙度、土壤的毛细作用、土壤中的背景值、土壤自净作用、氨化作用、硝化作用、反硝化作用、腐殖质
(七)生物地球化学性疾病
1、掌握生物地球化学性疾病的定义及诊断方法。掌握碘缺乏病(IDD)、地方性氟中毒、地方性砷中毒的流行病学特征。了解地方性硒中毒、克山病、大骨节病的病因及流行病学特征。
2、重点掌握IDD的病因、流行病学特征、发病机制及临床表现。
3、掌握名词:生物地球化学性疾病、碘缺乏病、地方性氟中毒、地方性砷中毒、克山病。
(八)环境污染性疾病
1、了解环境污染性疾病的特点。
2、掌握慢性甲基汞中毒、慢性镉中毒的发病原因、机制、流行病学概括、临床表现及诊断标准并了解其防制原则。
3、了解宣威肺癌高发的原因、流行病学特征及其病因的环境流行病学研究;了解军团菌病。
4、掌握名词:环境污染性疾病、公害病、慢性甲基汞中毒、水俣病、先天性水俣病、慢性镉中毒、痛痛病、退伍军人病。
(九)住宅与办公场所卫生
掌握住宅设计的卫生要求、住宅小气候的综合评价指标、室内空气污染对健康的影响;
熟悉室内小气候及其生理评价指标;室内小气候的卫生要求;
了解住宅的基本卫生要求及住宅设计的卫生学措施;
了解办公场所污染来源及对健康的危害;
重点掌握室内空气污染与健康的关系、居室空气清洁度的评价方法及相应的卫生措施。
6、掌握名词:住宅、不良建筑物综合征、居室容积、居室净高、居室进深、采光系数、室内小气候、有效温度、建筑物相关疾病
(十)公共场所卫生
1、了解公共场所的卫生学特点及对公共场所的卫生管理与监督。
2、掌握名词:公共场所。
(十一)城乡规划卫生
1、了解人居环境的内容、意义。熟悉城市规划的基础资料。掌握我国城乡规划的基本原则及卫生学要求。掌握居住区环境质量的评价指标及城市环境噪声的评价指标。
2、重点掌握我国城乡规划的基本原则及卫生学要求。
3、熟悉居住区环境质量及城市环境噪声的评价指标。
4、掌握名词:城乡规划、城市功能分区、容积率、居住建筑密度、居住区人口密度、生态基础设施。
(十二)环境质量评价
掌握环境质量评价的内容及环境质量指数法。
熟悉环境影响评价的方法。
了解环境质量评价的目的、种类。
掌握名词:环境质量评价、环境质量指数法、环境影响评价、环境健康影响评价、环境风险评价。
(十三)家用化学品卫生
掌握家用化学品的安全性评价和卫生标准。
熟悉家用化学品和化妆品对健康的不良影响。
了解家用化学品和化妆品的种类、卫生监督和管理。
4、 掌握名词:化妆品、刺激性接触性皮炎、变应性接触性皮炎、化妆品光感性皮炎、光毒性皮炎、化妆品痤疮
(十四)突发环境污染事件及其应急处理
掌握突发性环境污染事件的定义、基本特征,了解其分类、分级。
了解突发性环境污染事件的危害。
重点掌握突发性环境污染事件的应急准备及应急处理。
4、 掌握名词:突发性环境污染事件、应急准备、应急响应、应急监测。
第四部分 职业卫生与职业医学
一、考试目的
熟悉职业卫生与职业医学所涉及的主要概念、基本理论以及职业病致病因素与职业防护的方法
二、考试内容
(一)概论
【目的要求】
1.掌握职业卫生与职业医学的基本概念、职业性有害因素的致病模式与职业病的特点。
2.掌握三级预防原则。
3.熟悉职业性有害因素与职业性病损。职业病的诊断。
4.熟悉体力劳动时机体的调节与适应。
5.熟悉劳动过程中有关疾病及预防。
6.了解作业类型、劳动过程中作业能力的动态、人类工效学的基本原理与应用、作业能力的主要影响因素及其改善措施。
【内容】
1.基本概念:职业性有害因素;职业性病损;职业病;健康工人效应;氧需、氧债、氧上限、动力(态)作业;静力(态)作业。
2.职业性有害因素的致病模式与职业病的特点,三级预防原则。
职业病诊断原则、职业卫生与职业医学的基本准则。
3.职业生命质量:职业生命,职业生命质量。
4.职业生理学:体力与脑力劳动过程的生理变化与适应,劳动负荷评价,作业能力等。
5.职业心理学:社会心理因素,职业紧张,心身疾病等。
6.职业工效学:人体测量及应用,机器设备与工具,作业环境,劳动组织等。
(二)生产性毒物与职业中毒
【目的要求】
1.掌握生产性毒物与职业中毒概念、毒物进入人体的途径、体内过程、影响毒物对机体毒作用的因素、生产性毒物危害的控制原则。
2.掌握职业中毒临床类型及主要临床表现;掌握常见毒物的毒作用机制、毒作用表现、处理原则及预防措施。
3.熟悉职业中毒的诊断、急救和治疗原则。
4.了解毒物的存在状态、接触机会。
【内容】
1.概述:生产性毒物、气溶胶、职业中毒概念,生产性毒物来源、存在形态、接触机会、进入人体的途径。毒物在体内的过程,影响毒物对机体毒作用的因素,生产性毒物危害的控制原则等。职业中毒临床类型及主要临床表现、诊断、急救和治疗原则。
2.金属与类金属中毒:铅、汞。
3.刺激性气体中毒:氯气、氨、氮氧化物。
4.窒息性气体中毒:一氧化碳、氰化氢、硫化氢。
5.有机溶剂中毒:苯中毒。
6.苯的氨基和硝基化合物毒作用共同点、苯胺、三硝基甲苯。
7.农药中毒:有机磷酸酯类农药。
(三)生产性粉尘与尘肺
【目的要求】
1.掌握生产性粉尘与尘肺的基本概念、粉尘的理化特性及卫生学意义、尘肺的病因和基本病理改变、主要临床表现和诊断原则。
2.熟悉粉尘对健康的影响和预防措施;熟悉矽肺概念、并发症,矽肺和石棉肺的X线表现。
3.了解粉尘的来源与分类,了解煤工尘肺、棉尘病、其他尘肺等。
【内容】
1.生产性粉尘、尘肺概念,粉尘的来源和分类,粉尘的理化特性及卫生学意义,粉尘对健康的影响,粉尘危害控制。
2.尘肺的病因和基本病理改变、主要临床表现和诊断原则:矽肺、石棉肺、煤工尘肺、棉尘病。
(四)物理因素所致职业病
【目的要求】
1.掌握高温作业、生产性噪声、声压级、电离辐射、非电离辐射的基本概念。
2.掌握防暑降温、防止噪声危害的措施。掌握噪声对机体的危害。
3.熟悉中暑、减压病、手臂振动病的主要临床表现。
【内容】
1.生产环境中的气象条件及特点;高温作业概念、类型与职业接触机会;高温中暑概念、表现,防暑降温措施。
2.生产性噪声、声压级概念;噪声物理特性及其评价参数;噪声对人体影响,防噪声措施。
3.振动及对人体的影响,手臂振动病,振动评价参数;减压病,电离辐射与非电离辐射概念及接触机会等。
(五)职业性致癌因素与职业肿瘤
【目的要求】
1.掌握职业性致癌因素与职业性肿瘤概念、职业性致癌因素的识别与判定。
2.熟悉常见职业性肿瘤、职业性致癌因素的作用特征。
3.了解常见职业性肿瘤的发病情况、预防原则。
【内容】
1.职业性致癌因素与职业性肿瘤概念。
2.职业性致癌因素的作用特征、识别与判定,常见职业性肿瘤及预防原则。
(六)职业性有害因素的识别、评价、预测与控制
【目的要求】
1.掌握职业性有害因素接触评定、危险度评定方法。
2.熟悉生物接触限值的概念及制定原则。
3.熟悉健康监护的内容和方法。
4.了解作业场所安全卫生评价。
【内容】
1.职业性有害因素接触评定及危险度评定。
2.职业环境监测:监测对象的确定、检测方法、环境监测数据评价等。
3.生物监测概念、特点、类别等。
4.健康监护内容和方法。
5.作业场所安全卫生评价:建设项目职业病危害评价、有害作业分级评价。
(七)职业卫生法规与监督管理
【目的要求】
1.掌握工作场所有害物质接触限值的种类及概念。
2.掌握工作场所有害物质接触限值的制定依据及制定原则。
3.掌握职业卫生标准的应用。
4.熟悉职业病防治法的主要内容。
5.熟悉生物接触限值的概念及制定原则。
6.熟悉预防性职业卫生监督及经常性职业卫生监督的内容及意义。
7.熟悉职业病防治法相关配套法规。
【内容】
1.职业病防治法相关配套法规。
2.职业卫生标准:工作场所有害物质接触限值、生物接触限值、
3.化学致癌物接触限值、职业卫生标准的应用。
4.职业卫生监督管理:预防性职业卫生监督、经常性职业卫生监督。
5.职业病诊断与鉴定的监督与管理。
6.事故处理与卫生监督。
第五部分 营养与食品卫生学
一、考试目的
考察学生对本学科基本概念、基础知识及其对基本概念与基础知识的理解和掌握程度,对问题的综合分析、应用能力。
二、考试内容与要求
(一)营养学基础
掌握蛋白质、脂类、碳水化合物的基本概念,食物蛋白质营养学评价的方法,必需脂肪酸和膳食纤维的种类及生理功能,热能消耗的内容及热能供给量及适宜比例。掌握各类矿物质和维生素的生理功能以及缺乏或过多对人体健康的影响;各类矿物质的吸收、代谢和食物来源。
(二)植物化学物
掌握植物化学物的分类及黄酮类化合物、大蒜、大豆皂甙的生物学作用。
(三)各类食品的营养价值
掌握谷类食品的营养素组成特点及营养价值;大豆食品的营养价值、抗营养因素及加工、烹调、储存条件等因素对食品营养价值的影响。
(四)特殊人群的营养
掌握孕妇、母乳的营养需要;孕期营养不良对胎儿的影响;母乳喂养的优点。掌握儿童、青少年、老年人、环境人群的营养需求及合理营养原则;
(五)营养与营养相关疾病
掌握膳食食营养因素对肥胖、心血管疾病、糖尿病、痛风、肿瘤、免疫性疾病发生的影响及营养与基因在疾病发生中的作用。
(六)社区营养
掌握膳食营养素参考摄入量的概念及应用;居民营养状况调查的方法。掌握社会营养监测、无公害食品、绿色食品、有机食品、食品强化的概念、中国居民膳食指南及平衡膳食宝塔的内容。
(七)食品污染及其预防
掌握食品腐败变质的概念,食品腐败变质的化学过程及防止食品腐败变质的措施,评价食品卫生质量的细菌污染指标、理化指标及意义,掌握黄曲霉素对食品的污染、毒性及预防措施。掌握N-亚硝基化合物、苯并(a)芘、杂环胺类化合物、环境持久性有机污染物污、氯丙醇、丙烯酰胺化学性污染物及食品容器、包装材料对食品的的污染及预防措施。
(八)食品添加剂及其管理
掌握食品添加剂的定义、使用要求及卫生管理。掌握各类食品添加剂的种类、用途、作用原理。
(九)食品新技术及其卫生学问题
掌握食品新技术的内容及可能存在的卫生学问题
(十)各类食品卫生及其管理
掌握粮豆、蔬菜、水果、肉类及其制品、奶类及其制品、冷饮食品、酒类、罐头、食用油脂、调味品及其它食品存在的卫生问题;保健食品、转基因食品的概念、功能定位、评价、卫生与安全管理。
(十一)食品中毒及其预防
掌握食源性疾病、食物中毒的概念及发病的流行病学特点;细菌性食物中毒的各种病原菌的生物学特征,常见的污染食品,中毒的临床表现、诊断和预防原则;引起赤霉病麦、霉变甘蔗中毒的有毒成分、中毒的临床表现和防治措施。掌握引起河豚鱼中毒、组胺中毒、含氰甙类食物中毒的有害成分、常见的食品、中毒的临床表现和治疗措施;亚硝酸盐、砷、有机磷农药中毒临床表现和急救措施。
(十二)营养毒理学
营养毒理学的概念、营养对毒物的影响和毒物对营养的影响即营养与毒物的相互作用等。
(十三)食品安全及其评价体系
掌握食品安全的概念、危险性分析的定义和组成、国内外主要存在的食品安全问题、食品安全性毒理学评价及我国食品安全性毒理学评价程序、进行食品安全性评价时需要考虑的因素。
(十四)章食品卫生监督管理
掌握食品卫生监督管理的概念及内容,食品卫生法律体系的构成、食品良好生产规范、危害分析关键控制点系统的概念;掌握食品市场、餐饮业的卫生管理内容。食物中有毒物质限量标准的制定程序。食品良好生产规范和危害分析关键控制点系统在国内外的应用概况。
2025考研人数达388w,考研热度依旧火热!如何备战2026考研?哪个考研专业适合自己?在职考生如何备考?考研知识点繁多,择校困难大,和海天考研咨询老师聊一聊。网课面授多项选,专业辅导1对1,全年集训随时学!




